欢迎您访问贵州民族大学工程技术人才实践训练中心网站!
学校首页
|
加入收藏
|
设为首页
首页
通知公告
新闻动态
荣誉墙
中心概况
中心简介
管理团队
师资队伍
组织机构
教学管理
电子电工教学部
金工教学部
计算机及语音部
大学物理实验教学部
实验室管理
实验室安全
实验室安全教育
实验室安全考试系统
资源管理
资源下载
科创管理
学科竞赛
科普、科学教育实践基地
党群工作
党群活动
学习资料
关于我们
工作地点
当前位置:
首页
>>
实验室管理
>>
实验室安全
>>
正文
实验室管理
实验室安全
实验室安全教育
实验室安全考试系统
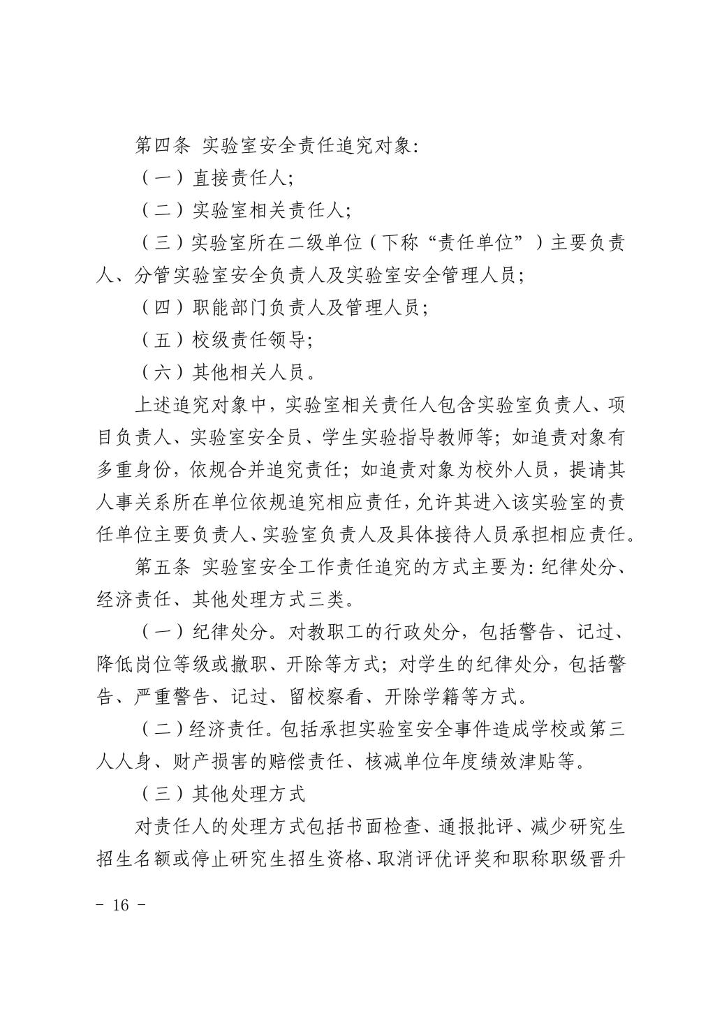
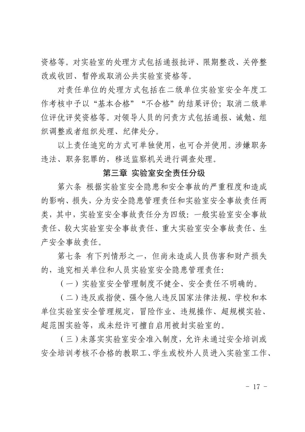
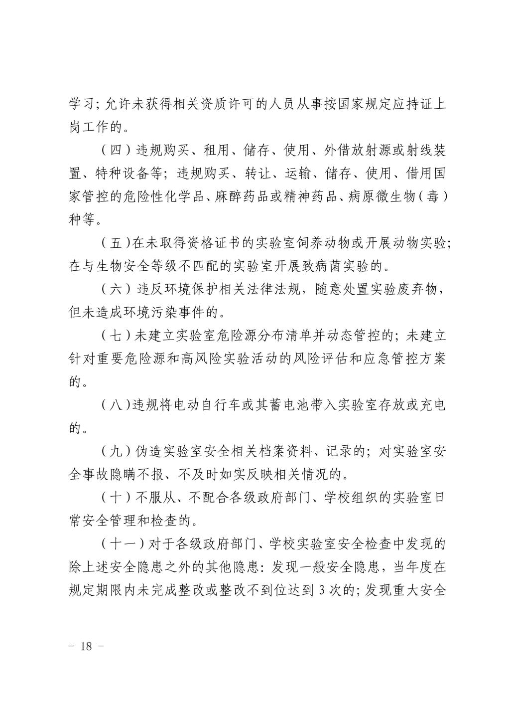
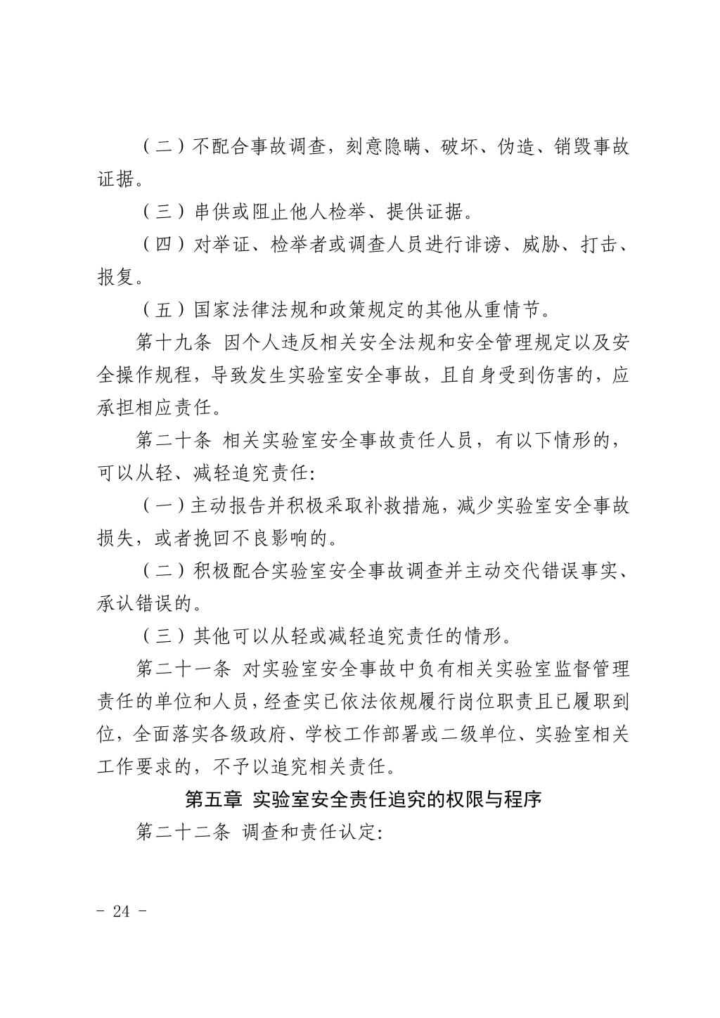
贵州民族大学实验室安全责任追究办法
上一条:
贵州民族大学实验室安全事故应急处置预案
下一条:
贵州民族大学实验室安全管理办法